- 0
- 0
- 0
分享
- 关于公布第一批全国智慧旅游沉浸式体验 新空间培育试点项目名单的通知
- 
						原创 08-28 下载附件 
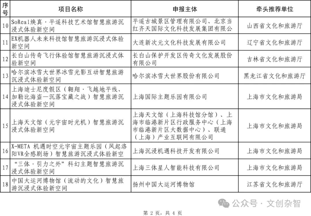
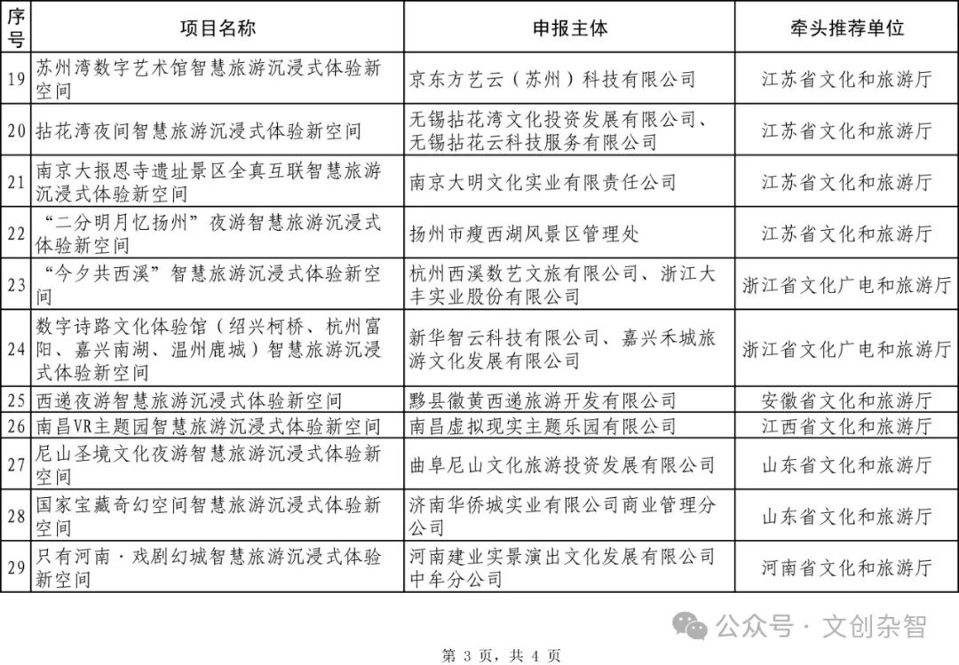
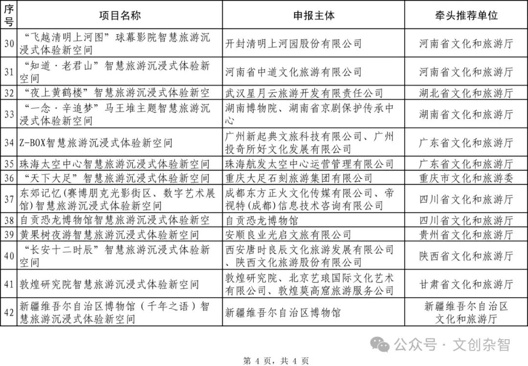
各省、自治区、直辖市文化和旅游厅(局)、发展改革委、工业和信息化主管部门,新疆生产建设兵团文化体育广电和旅游局、发展改革委、工业和信息化局,国家图书馆、国家博物馆: 为贯彻党的二十大精神,落实好《“十四五”数字经济发展规划》《“十四五”旅游业发展规划》和国务院办公厅《关于释放旅游消费潜力推动旅游业高质量发展的若干措施》的要求,推动利用数字技术改造提升传统旅游消费场所,打造智慧旅游沉浸式体验新空间,推动数字经济和旅游业深度融合发展,培育发展智慧旅游新产品、消费新场景,根据《文化和旅游部办公厅 国家发展改革委办公厅 工业和信息化部办公厅关于组织开展智慧旅游沉浸式体验新空间培育试点项目推荐遴选工作的通知》(办资源发〔2023〕171号),在自愿申报、省级推荐的基础上,经专家评审、向社会公示,文化和旅游部、国家发展改革委、工业和信息化部确定第一批全国智慧旅游沉浸式体验新空间培育试点项目名单,现予以公布,并就有关工作安排通知如下:
一、培育试点期为2年。
二、各试点项目申报单位要珍惜荣誉,可结合实际制定试点工作方案,并在规划建设、投资运营、管理服务、制度规范、装备技术等方面积极创新,切实发挥好引领性标杆性作用,为全国智慧旅游沉浸式体验新空间的产业化、标准化、规模化发展,探索模式,积累经验。
三、有关省级文化和旅游行政部门要会同本级发展改革委、工业和信息化部门,切实加强对培育试点工作的组织领导,指导试点项目申报单位强化创新,并结合本地实际在资金、政策等方面做好配套支持,及时梳理总结年度试点工作的进展与成效,将成功经验、典型做法及重大问题和建议等报送至文化和旅游部。
四、文化和旅游部、国家发展改革委、工业和信息化部将在项目培育、技术应用、人才培养、交流合作、宣传推广等方面给予指导和支持,切实发挥好试点项目的先行先试作用,通过试点探索出一条符合现代旅游业发展规律并具有数字科技显著特征的智慧旅游新产品发展路子。
特此通知。
文化和旅游部国家发展改革委工业和信息化部
2024年2月22日




- 
															阅读原文
														* 文章为作者独立观点,不代表数艺网立场转载须知 
- 本文内容由数艺网收录采集自微信公众号文创杂智 ,并经数艺网进行了排版优化。转载此文章请在文章开头和结尾标注“作者”、“来源:数艺网” 并附上本页链接: 如您不希望被数艺网所收录,感觉到侵犯到了您的权益,请及时告知数艺网,我们表示诚挚的歉意,并及时处理或删除。
 
				 
							 
													 
															 
															 
															 
															 
															



