- 1
- 0
- 1
分享
- AIGC发展研究报告4.0(正版放送)
-
原创 2025-11-10 下载附件
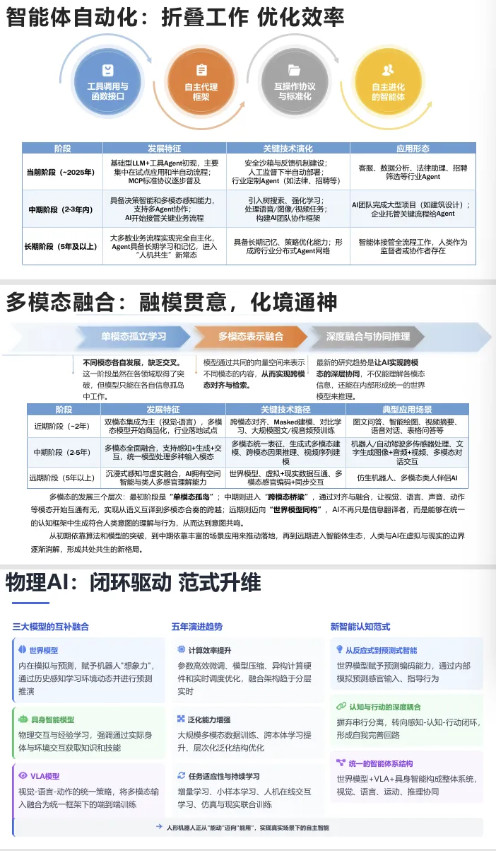
清华大学新闻与传播学院与人工智能学院双聘教授沈阳教授团队,倾力打造《AIGC发展研究报告4.0》。报告解读截止时间为2025年10月19日,共一百五十二页。


























































-
阅读原文
* 文章为作者独立观点,不代表数艺网立场转载须知
- 本内容由数艺网主动采集收录,信息来源为 “清新研究” 公开网络发布内容。第三方如需转载本内容,必须完整标注原作者信息及 “来源:数艺网”,严禁擅自篡改、删减或未标注来源转载。 并附上本页链接: 若您的内容不希望被数艺网收录,或认为此举侵犯了您的合法权益,敬请通过微信 ID:d-arts-cn 联系数艺网。我们将致以诚挚歉意,并第一时间为您办理下架或删除处理。
AIGC发展研究报告 清华沈阳教授团队 人工智能技术趋势 观点洞察




